中央生态环境保护督察群众信访举报转办和边督边改公开情况一览表(第二批)
点击:{{view}}
来源:宁夏日报客户端
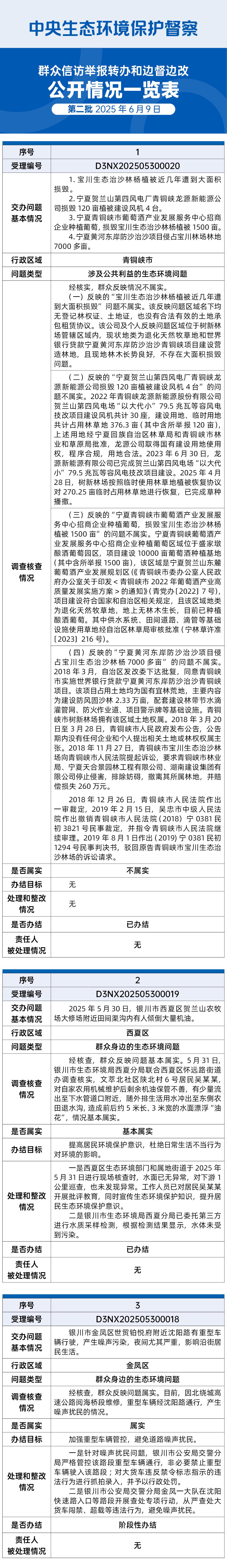
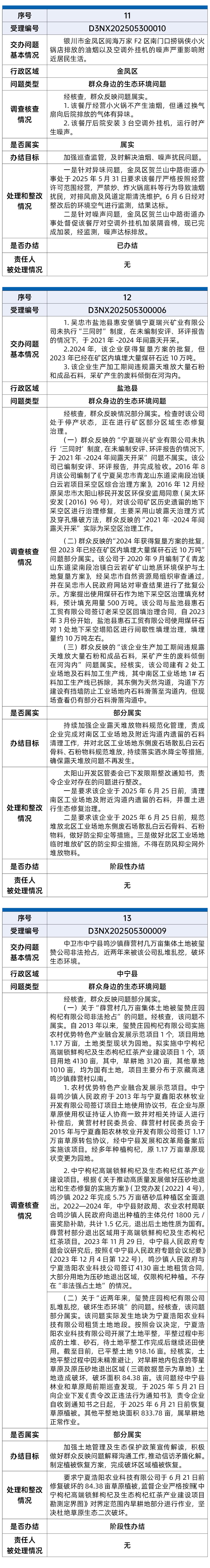
截至6月9日,中央第五生态环境保护督察组向宁夏回族自治区转办的第二批17件信访件,已办结11件,阶段性办结6件。根据督察要求,现予以公开。






相关新闻
-
彭阳年处置三百万吨煤矸石 综合利用项目加速推进
[2025-11-06] -
“笔墨丹青绘初心·廉韵辉映六盘山”作品展开展
[2025-11-06] -
宁夏固原“体育大餐”让中小学生“动起来”
[2025-11-06] -
稳岗增收筑幸福 乡村振兴谱新篇——固原“十四五”就业民生答卷
[2025-11-06] -
我市首家病死畜禽无害化处理中心建成
[2025-11-05] -
我市各部门专题传达学习党的二十届四中全会精神
[2025-11-05] -
每个给予50万元奖补!首批“宁夏工匠”技能品牌发布
[2025-11-05] -
我市召开各民主党派重点调研成果协商座谈会
[2025-11-04] -
宁夏开展首例冻存卵巢组织手术,为27岁患癌女子保存生命的“种子”
[2025-11-04] -
宁夏废止和修改一批政府规章和行政规范性文件
[2025-11-04]





